真干事网站 IT技术 北京新增42例本土确诊病例(北京新增1例本土病例行动轨迹)

北京新增42例本土确诊病例(北京新增1例本土病例行动轨迹)

31省新增本土确诊42例,都分布在了哪些省市地区?

在河北石家庄,邢台发生的疫情,现在已经大概有一星期之久了吧!河北在发现了第一例病例,在立即上报之后,马上就对那个村进行了核酸检测,结果发现的情况不得了。

天内有以下地区旅居史者:内蒙古自治区呼伦贝尔市、云南省德宏傣族景颇族自治州、广东省广州市、浙江省杭州市/宁波市/绍兴市、上海市、黑龙江省哈尔滨市。12月6日以来与西安市确诊病例活动轨迹有交集者。健康码、行程码为红色或黄色者。

个省(自治区、直辖市)和新疆生产建设兵团报告新增确诊病例301例。

省新增新冠本土确诊42例,新增病例的病情基本稳定,但是人们不能放松警惕,毕竟疫情还在继续传播,所以我们不能放松警惕。根据河北省疫情呈现出的三个特点,我们可以更加有针对性的去防控疫情的发展。疫情的地理位置集中在机场附近。

河南疫情已涉及洛阳、许昌、郑州、周口、固始、商丘6地,5天内累计新增本土感染者53例,其中包括确诊病例11例和无症状感染者42例。这些本土感染者的发生,主要可以归结为以下三个传播链条:牌友传播链条:郑州的一例感染者,在2021年12月20日至2022年1月2日期间,每日都会前往同一地点打牌。

31省新增新冠本土确诊42例,新增病例的病情如何?

(壹),省新增新冠本土确诊42例,新增病例的病情基本稳定,但是人们不能放松警惕,毕竟疫情还在继续传播,所以我们不能放松警惕。根据河北省疫情呈现出的三个特点,我们可以更加有针对性的去防控疫情的发展。疫情的地理位置集中在机场附近。

(贰),月20日西安新增42例本土确诊病例,西安市交通大学第二附属医院泌尿外科门诊发布最新通知,具体内容如下:患者来院防护与报备要求 需从“患者通道”入院,全程佩戴口罩、保持安全距离,配合医务人员进行新冠肺炎相关流行病学史询问及体温检测,主动出示健康码、行程码。

北京新增42例本土确诊病例(北京新增1例本土病例行动轨迹)

(叁),佛山市新冠肺炎疫情,全市新增本土确诊病例42例,新增本土无症状感染者275例,其中在集中隔离或居家隔离人员中发现308例(禅城区16例,南海区146例,顺德区131例,高明区8例,三水区7例),社会面发现9例。新增境外输入无症状感染者7例,入境后即被纳入管理。

(肆),广州市增加12例病例 均为清查发觉 广州市卫生健康委办公室副主任、发言人陈斌通告称,5月31日0至24时,广州市增加确诊病例10例,由原已发布的没有症状的感染者转确诊病例1例,没有症状的感染者2例,截止5月31日24时,全省总计汇报确诊病例34例、没有症状的感染者8例。

(伍),例。新京报讯据贵州卫健委消息,2022年9月21日0—24时:全省新增确诊病例42例(贵阳市16例、毕节市26例);新增无症状感染者134例(贵阳市61例、毕节市73例)。无症状转确诊3例(贵阳市1例,毕节市2例)。确诊病例治愈出院9例,解除医学隔离观察148例。

强烈信号!第一次,发言人全体摘口罩!你关心的热点他们都回答了

月30日下午,北京市第97场新冠肺炎疫情防控工作新闻发布会宣布北京应急响应级别调整为二级,与会发言人首次全体摘口罩。北京疫情防控形势持续向好4月29日0时至24时,北京无新增境外输入确诊病例、疑似病例及无症状感染者,治愈出院4例,在院治疗病例降至42例。全市已连续14天无本地新增确诊病例,表明前期防控措施成效显著。

国家卫健委:12月30日新增确诊病例195例,其中本土病例166例

(壹),新增确诊病例:共195例。境外输入病例:29例,分布如下:上海:9例 天津:4例 广东:3例 广西:3例 四川:3例 湖南:2例 云南:2例 辽宁:1例 浙江:1例 福建:1例 其中,含3例由无症状感染者转为确诊病例,分别为天津1例、广东1例、四川1例。

(贰),国家卫健委消息,12月12日0-24时,本土新增确诊病例80例,其中浙江74例,内蒙古5例,陕西1例。值得注意的是,陕西新增的这1例确诊病例为医务人员,病例郭某为某门诊部药房工作人员。根据目前的资料,郭某感染新冠病毒的原因为偶发职业暴露,但具体的感染源头仍在调查中。

(叁),其中4例由无症状感染者转为确诊病例,具体为天津1例、浙江1例、福建1例、广东1例。本土病例:共50例,均发生在福建省,具体分布为:莆田市33例 厦门市12例 泉州市5例 其中9例由无症状感染者转为确诊病例,均位于福建省。其他相关数据如下:新增死亡病例:0例。

(肆),陕西昨日新增本土确诊病例180例,其中西安市175例。据国家卫健委网站消息,12月27日0—24时,全国范围内31个省(自治区、直辖市)和新疆生产建设兵团报告了新增确诊病例209例。

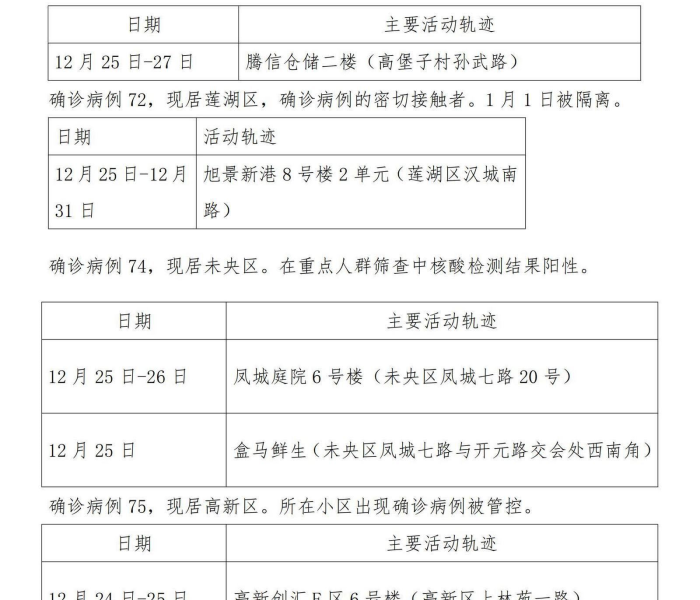
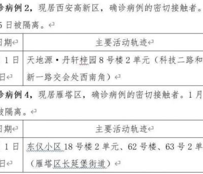
(伍),疫情数据与分布:据陕西卫健委官网12月20日消息,12月19日0-24时,陕西省新增本土确诊病例24例,其中西安市21例;自12月9日以来,累计报告本土确诊病例53例(西安市49例),无症状感染者8例(均在西安市)。截至19日,西安市共有高风险地区1个,中风险地区13个。

北京新增42例本土确诊病例(北京新增1例本土病例行动轨迹)

11月5日0时至24时北京新增43例本土确诊和6例无症状

(壹),月5日0时至24时,新增43例本土确诊病例和6例无症状感染者,42例隔离观察人员、5例社会面筛查人员,无新增疑似病例;新增6例境外输入确诊病例和15例无症状感染者,无新增疑似病例。治愈出院20例,解除医学观察的无症状感染者3例。本土确诊病例确诊病例1:现住朝阳区惠新西里二区,为风险排查人员,11月5日诊断为确诊病例。

(贰),月5日0时至24时,新增43例本土确诊病例和6例无症状感染者,42例隔离观察人员、5例社会面筛查人员,无新增疑似病例;新增6例境外输入确诊病例和15例无症状感染者,无新增疑似病例。治愈出院20例,解除医学观察的无症状感染者3例。

(叁),月9日0时至24时,新增34例本土确诊病例和61例无症状感染者,88例隔离观察人员、7例社会面筛查人员,无新增疑似病例;新增4例境外输入确诊病例和6例无症状感染者,无新增疑似病例。治愈出院15例,解除医学观察的无症状感染者14例。

(肆),月3日0时至24时,新增32例本土确诊病例和6例无症状感染者,31例隔离观察人员、6例社会面筛查人员,无新增疑似病例;新增6例境外输入确诊病例和7例无症状感染者,无新增疑似病例。治愈出院22例,解除医学观察的无症状感染者4例。

(伍),月6日0时至24时,新增41例本土确诊病例和18例无症状感染者,53例隔离观察人员、2例社会面筛查人员,无新增疑似病例;新增3例境外输入确诊病例和18例无症状感染者,无新增疑似病例。治愈出院23例,解除医学观察的无症状感染者16例。

11月19日0时至24时北京增本土69+552

月19日0时至24时北京增本土69+552死亡1例11月19日0时至24时,北京新增69例本土确诊病例和552例无症状感染者,492例隔离观察人员、122例社会面筛查人员,无新增疑似病例;新增5例境外输入确诊病例和14例无症状感染者,无新增疑似病例。治愈出院73例,解除医学观察的无症状感染者67例,死亡1例。

身份证上是1992年10月11日19时出生求大师算八字出生公历:1992年10月11日19时0分(北京时间),星期日。出生农历:壬申年 九月 十六日 戌时。

年8月,中国科学院在蒲城召开326工程业务方向论证会,进一步明确326工程以授时为中心,开展世界时、原子时研究;采用短波发射时号,并原则同意采用中等功率的长波发射时号;世界时测时所需仪器设备(光电中星仪、光电等高仪、照相天顶筒等)由南京天文仪器厂等单位合作研制,326工程派员参加研制。

年11月1日0时26分,我国在西昌卫星发射中心用长征三号丙运载火箭将第六颗北斗导航卫星送入太空,这里是我国今年连续发送的第四颗北斗导航卫星。

一九七九年 四月 五日 午时 食 伤 日 劫八字: 己 戊 丁 丙 未 辰 卯 午 乙己丁 癸戊乙 乙 己丁 枭食比 杀伤枭 枭 食比 四支旺衰: 冠 衰 病 临当月节气:清明(5日17:18);中气:谷雨(21日0:35)命主从1岁11月24天开始行大运,于每一交运年的三月二十九日交运。

本文来自网络,不代表大媒体立场,转载请注明出处:http://wak.zgswz.cn/itjs/2259.html

作者: admin

擅长以细腻笔触描绘现代人情感困境/以独特视角解读科技人文交叉领域
下一篇
http://wak.zgswz.cn/zb_users/upload/2025/10/20251029031232176167875274573.png

新疆增确诊25例/新疆新增确诊27例

发表回复

您的邮箱地址不会被公开。 必填项已用 * 标注

联系我们

联系我们

工作时间:周一至周五,9:00-17:30,节假日休息

关注微信
微信扫一扫关注我们

微信扫一扫关注我们