真干事网站 IT技术 【河南许昌发现1例确诊病例,河南许昌确诊1例活动轨迹】

【河南许昌发现1例确诊病例,河南许昌确诊1例活动轨迹】

许昌市停课了吗?

(壹),年2月18日0时—24时,湖北省新增新冠肺炎确诊病例1693例,其中:武汉市1660例、孝感市24例、仙桃市18例、黄冈市16例、十堰市12例、鄂州市4例、荆州市4例、宜昌市3例、随州市2例、襄阳市2例、荆门市1例、咸宁市核减36例、天门市核减14例、黄石市核减2例、恩施州核减1例。

(贰),还没有下发通知。许昌,古称许州,是河南省地级市,河南省政府批复确定的中原城市群地区性中心城市,2022河南省许昌市11月中小学开学时间还没有下发通知,鉴于许昌地区疫情管控形势依旧比较严峻,市区内及周围县区管控区域暂时停课,开学时间另行通知。

(叁),其他信息:许昌学院12月31日停课,1月2日至1月13日期末考试; 许昌学院寒假放假时间是1月14日-2月20日; 许昌学院2月11日、12日师生报到; 许昌学院13日正式上课。

(肆),张忠胜:制定《孝感市关于疫情防控期间组织学生开展在线教学实施方案》,通过信息化手段,搭建空中课堂平台,为全市中小学校教师和学生建立面对面教学和辅导在线虚拟课堂,保障全市广大师生“离校不离学,停课不停教”。

(伍),可以采取下列紧急措施并予以公告:(一)限制或者停止集市、影剧院演出或者其他人群聚集的活动;(二)停工、停业、停课;(三)封闭或者封存被传染病病原体污染的公共饮用水源、食品以及相关物品;(四)控制或者扑杀染疫野生动物、家畜家禽;(五)封闭可能造成传染病扩散的场所。

许昌2022年有几波疫情

通过查询相关资料显示许昌2022年有1波疫情。2022年5月6日,许昌市新增本土感染者是31,新增本土无症状感染者是31,随着核酸的筛选,确诊病例逐步上升,6号早上微信群突然河南省健康码传出绿变黄,绿变红,业主群,社区群都在讨论12万人被赋黄码,如何转码,成为讨论重点。之后就没有发生过类似事情,所以许昌2022年有1波疫情。

年十二月许昌开学时间不能确定。因为我们知道,新冠疫情从2020年开始爆发,历经三年时间,国家为了保护我们的安全,采取了一系列防控措施。2022年12月5号,国家逐渐放开,因为毒性减弱,在放开后的2周左右,是第一波疫情高峰期,所以让学生尽量躲过第一波疫情。

年2月18日0时—24时,湖北省新增新冠肺炎确诊病例1693例,其中:武汉市1660例、孝感市24例、仙桃市18例、黄冈市16例、十堰市12例、鄂州市4例、荆州市4例、宜昌市3例、随州市2例、襄阳市2例、荆门市1例、咸宁市核减36例、天门市核减14例、黄石市核减2例、恩施州核减1例。

郑州许昌市有疫情吗

(壹),你好,许昌市不属于郑州。河南因为人口比较多,所以疫情防控难度比较大,目前郑州的疫情已经得到了很好的控制,确诊和无症状连续几天都是下降的,大多说居民可以正常的生产生活了。许昌今年疫情控制的比较好,没有听说有疫情。希望可以帮到你。

(贰),截止2022年11月9日,许昌没有疫情。截止2022年11月9日,许昌市无新增本土和新增无症状病例,没有疫情。河南省,简称“豫”,中华人民共和国省级行政区。省会郑州,位于中国中部,东接安徽、山东,北接河北、山西,西连陕西,南临湖北,总面积17万平方千米。

(叁),郑州市、许昌市、漯河市。根据河南疫情信息查询,截止到2022年12月13日,河南疫情最严重的几个城市是郑州市、许昌市、漯河市。河南省,简称“豫”,中华人民共和国省级行政区。省会郑州。

(肆),河南省卫生健康委员会最新报道:1月19日0—24时,全省新增本土确诊病例192例(郑州市189例,其中112例为隔离管控发现、4例为重点人群筛查发现、22例为社区筛查发现、49例为主动就诊发现、2例为无症状感染者转确诊。济源市2例、许昌市1例,均为重点人群筛查发现)。

2022周口什么时候解封

周口疫情什么时候解封 目前周口疫情整体可控,预计本次疫情在4月初有望解封,只要当地14天没有新增就能实现解封,具体关注官方消息。4月5日0—24时,河南省新增本土无症状感染者33例(周口市30例,永城市1例,南阳市1例,许昌市1例),无新增确诊病例和疑似病例。7例确诊病例治愈出院(本土6例,境外输入1例),12例无症状感染者解除医学观察(本土4例,境外输入8例)。

全部解封。截止至2022年12月8日,根据查询周口疫情的官网得知,在12月9日的时候它已经全部解封了,居民可以正常外出。周口市,古称龙都、陈州,河南省辖地级市,位于河南省东南部,地处黄淮平原腹地。

解封了。截止到2022年11月17日,周口市已解除封控了。周口市是河南省辖地级市,位于河南省东南部,地处黄淮平原腹地,东临安徽阜阳市。

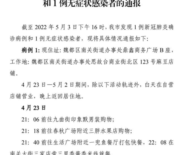
河南许昌发现1例确诊病例

月2日,11:09在许昌市妇幼保健院采集核酸,12:10在小区百信药房购物,19:14在小区豫果超市购物,19:30到楼下曼都理发店,20:00转运至集中隔离点医学观察。 5月10日,核酸检测结果阳性。 病毒感染者283:现住址:东城区申庄莅源小区。

许昌市新冠肺炎疫情防控指挥部办公室关于许昌市1例新冠肺炎确诊病例情况的通报8月5日,我市在排查从郑州第六人民医院返许人员中,发现1例核酸检测阳性患者,经专家会诊,确定为新冠肺炎确诊病例。现将有关情况通报如下:孔某某,男,30岁,居住地:许昌市东城区半截河街道办事处名门尚居小区。

河南省卫生健康委员会最新报道:1月19日0—24时,全省新增本土确诊病例192例(郑州市189例,其中112例为隔离管控发现、4例为重点人群筛查发现、22例为社区筛查发现、49例为主动就诊发现、2例为无症状感染者转确诊。济源市2例、许昌市1例,均为重点人群筛查发现)。

【河南许昌发现1例确诊病例,河南许昌确诊1例活动轨迹】

河南许昌禹州此轮疫情预计在1月底或2月上旬解封,具体时间需根据疫情防控实际效果动态调整。以下为详细分析:封控起始时间与现状禹州自2021年12月31日报告首例确诊病例后,疫情持续发展。当地政府于2022年1月2日启动全域封闭管理,通过限制人员流动、大规模核酸检测等措施遏制病毒传播。

三十里铺高速封了吗

(壹),封了。根据查询三十里铺高速的相关资料得知,三十里铺高速位于河南省,而河南省截止到2022年12月7日是属于高风险区,所以三十里铺高速是处于封闭状态的。12月6日0—24时,河南省新增本土确诊病例154例(郑州市149例,漯河市4例,鹤壁市1例),含2例由无症状感染者转为确诊病例(郑州市2例)。

【河南许昌发现1例确诊病例,河南许昌确诊1例活动轨迹】

(贰),三十里铺至姚店杨家砭公路改造工程项目可能与“210国道延安过境姚店至三十里铺二级公路建设工程项目”相关。

(叁),位于山东省临清市刘垓子镇西南部的三十里铺行政村,距离镇政府大约5公里。这个村庄四周边境分明,东边与白佛寺村相邻,北面与薛村接壤,西边与吕堂村相连,南边则与东昌府区北张庄村相接。这里的地理位置处于鲁西北的黄河冲积平原,地势平坦,土壤主要以沙壤土为主,提供了良好的农业条件。

(肆),G3W德上高速在德州市德城区是没有入口的,因为他不经过德城区。目前,德州城区想要上德上高速,要么去武城县,要么去故城县,要么就走衡德高速绕行。

本文来自网络,不代表大媒体立场,转载请注明出处:http://wak.zgswz.cn/itjs/3749.html

作者: admin

擅长以细腻笔触描绘现代人情感困境/以独特视角解读科技人文交叉领域
下一篇
http://wak.zgswz.cn/zb_users/upload/2025/10/20251031100059176187605924323.jpg

五一高速2023免费吗现在:五一高速2023免费吗现在可以走吗

发表回复

您的邮箱地址不会被公开。 必填项已用 * 标注

联系我们

联系我们

工作时间:周一至周五,9:00-17:30,节假日休息

关注微信
微信扫一扫关注我们

微信扫一扫关注我们