真干事网站 小牛资讯 石家庄藁城区什么时候解除预警:石家庄藁城区啥时候能解封

石家庄藁城区什么时候解除预警:石家庄藁城区啥时候能解封

河北禁放烟花爆竹规定

(壹),河北省燃放烟花爆竹的规定因地区而异。一些地区实施了全年禁止燃放烟花爆竹的政策:保定市:行政区域内全年禁止燃放烟花爆竹,并严禁非法生产、销售、储存、运输烟花爆竹。这一政策旨在减少空气污染、噪音污染和火灾风险,保障人民群众的生命财产安全。

(贰),河北省2025年烟花爆竹燃放政策因地区而异。一些地区实施了全年禁止燃放烟花爆竹的政策,而有的地区则规定在特定时间段,如春节期间,可以限时或限定区域燃放。在全年禁燃禁放的地区,如唐山、石家庄等地,政府发布了明确的禁放通告,对违规燃放烟花爆竹的个人或单位将进行处罚,包括但不限于罚款、拘留等措施。

(叁),目前没有关于河北申请放烟花的最新消息。2024年春节期间,河北将不允许放烟花爆竹。河南、河北、陕西、山东等地已经明确表示,将继续实行严格的“禁燃禁放”政策。这些政策主要包括禁止销售燃放烟花爆竹、禁止燃放行为以及对违规者的处罚措施等。

11月26日石家庄市天气预警解除了吗?

(壹),石家庄市气象台2020年11月25日16时15分发布大雾黄色预警信号:预计今天夜间到明天早晨石家庄有雾或轻雾,东部和南部(栾城区,高邑县,深泽县,赞皇县,无极县,元氏县,赵县,辛集市,藁城区,晋州市,新乐市)部分地区能见度不足500米,请有关单位和人员做好防范准备。

(贰),今日(11月26日):天气为晴,温度范围为-8℃至1℃。11月27日(周五):晴,温度范围为-7℃至3℃。11月28日(周六):晴,温度范围为-5℃至3℃。11月29日(周日):晴,温度范围为-4℃至6℃。11月30日(周一):晴,温度范围为-5℃至6℃。

(叁),石家庄11月份温度大概是1℃-12℃,白天平均12℃,建议穿套装、夹衣、风衣、休闲装、夹克衫、西装、薄毛衣等保暖衣服。夜间平均1℃,建议穿棉衣、冬大衣、皮夹克、外罩大衣、厚毛衣、皮帽皮手套、皮袄等厚重保暖衣服。

(肆),月25日(今天),石家庄将迎来小雨转多云的天气,气温介于10至16℃之间,伴有西风1级,空气质量为中度污染。10月26日(周四),天气晴朗,气温区间为10至20℃,以南风1-2级,空气质量转为轻度污染。10月27日(周五),依旧晴朗,气温保持在10至20℃之间,南风1-2级,空气质量改善为良。

石家庄最新限行尾号+时间+路段+处罚标准

(壹),石家庄尾号限行规定及处罚规定 石家庄尾号限行规定 限行时间:工作日周一至周五,每天7:00-19:00。法定节假日和公休日不限行。限行路段:主城区三环及古城路(含)以内道路。限行车辆:对非营运客车及轻型、微型载货汽车(以上均含外埠牌和临时号牌车辆)实行尾号限行。

石家庄藁城区什么时候解除预警:石家庄藁城区啥时候能解封

(贰),限行时间 工作日周一至周五每天7:00—19:00,法定节假日和公休日不限行。限行区域 主要限行区域:三环路古城路(含)以内道路。

(叁),处罚规定:违反限行规定的机动车驾驶人,每次将被罚款200元,并扣3个记分。对于故意逃避或欺骗交警的行为,将面临更高的处罚。请广大驾驶人严格遵守石家庄市的交通限行新规定,共同维护良好的交通秩序。

(肆),机动车尾号限行:自2020年5月6日起,石家庄市在市主城区实施工作日机动车尾号常态化限行措施,具体限行尾号根据日期变化,需关注当地交管部门发布的最新通知。综上所述,石家庄限行时间为工作日7:00至9:00和17:00至19:00,请广大车主根据限行规定合理安排出行计划,共同维护城市交通秩序和空气质量。

(伍),处罚细则 处罚标准:对于违反限行规定的车辆,将按机动车违反禁令标志指示违法行为进行处罚,罚款100元,记3分。注意事项:请广大车主严格遵守限行规定,合理规划出行时间和路线,避免因限行造成不必要的麻烦。同时,也请大家共同维护城市交通秩序,为创建绿色、文明、和谐的城市环境贡献自己的力量。

(陆),石家庄货车限行时间最新规定:石家庄市目前实行的限行时间为工作日的早晚高峰时段,即早上7:30至9:30和下午17:30至19:30。在这段时间内,限行车辆只能在市区道路上行驶。根据最新规定,限行的车辆包括小客车、小货车和摩托车。轻型和重型货车暂时不在限行范围内。

2020河北重污染天气应急响应预警通知

藁城区定于2020年10月27日10时解除重污染天气Ⅱ级应急响应,不再执行限号。接《石家庄市藁城区重污染天气应急指挥部办公室关于解除重污染天气Ⅱ级应急响应的通知》,于10月27日10时将重污染天气Ⅱ级应急响应解除。藁城区交警大队按照藁城区“大气办”通知要求决定:藁城区重污染天气Ⅱ级应急响应解除后不再执行限号。

年将定于12月3日复8时启动Ⅱ级应急响应制,解除时间另行通知。于12月12日12时启动重污染天气Ⅱ级应急响应,建议预警解除时间为12月15日24时,具体解除时间可根据临近空气质量预报结果自行调整。

环境保护部针对近期京津冀及周边地区的重污染天气情况,已经迅速启动了重污染天气应急响应机制,以强化应急应对,并督促指导相关地方落实应急响应措施。

在此次污染过程中,京津冀及周边地区、汾渭平原共39个城市发布了重污染天气预警,并启动了应急响应措施。

石家庄藁城区什么时候解除预警:石家庄藁城区啥时候能解封

首先,生态环境部已向北京市、天津市、河北省、山西省、山东省、河南省人民政府发函,通报了空气质量预测预报信息。要求各地根据实际情况,按照区域应急联动要求,及时启动相应级别的预警,并切实落实各项减排措施,以缓解重污染天气的影响,最大限度保障人民群众的身体健康。

河北省实施的重污染天气预警属于第二级别。当地政府已发布橙色重污染天气预警,并启动了二级应急响应措施。这种橙色预警信号是新增的气象灾害预警信号之一,现有的预警信号种类已从三种增加至十种。人们熟知的黑色台风预警信号因此将不再使用。

早安微语简报,1月24日,星期天

(壹),月24日,星期天,早安微语简报:每天三分钟,知晓天下事 国内新闻 山东笏山金矿事故救援:被困人员已恢复正常饮食,救援工作持续推进。云南昭通市盐津县地震:23日09时59分发生7级地震,震源深度10千米,暂未报告重大灾情。中东部空气污染:我国中东部地区现大范围PM5污染,49个城市启动重污染天气预警,建议减少户外活动。

(贰),微语:夏天,那个夏天,还有那个夏天,即使经历无数次夏天,我还是说不出口。愿我们都能珍惜每一个夏天,珍惜生活中的每一个瞬间。

(叁),微语感悟 探究尽头,不仅是为了满足好奇心,更是为了眺望远方、感受抵达的喜悦。它代表着一种超越现状、追求更高境界的努力。在人生的旅途中,我们应保持这种探究精神,不断前行,探索未知,实现自我超越。

(肆),每天三分钟,知晓天下事!今日要闻:宁夏石嘴山网民造谣地震被行拘:宁夏石嘴山一网民造谣称“凌晨三点有大地震”,引发公众恐慌。当地警方依法对该网民处以行政拘留十日的处罚。国家广电总局实施“微短剧+”行动计划:国家广电总局推出“微短剧+”行动计划,旨在通过微短剧赋能千行百业,推动文化产业创新发展。

(伍),早安微语简报,1月1日,星期三,农历腊月初二 每天三分钟,知晓天下事!今日要闻:人社部工作会议:人社部近期召开工作会议,重点强调要防范行业性、区域性、规模性失业风险,确保就业市场稳定。

(陆),早安微语简报,1月21日,星期天,农历腊月十一,每天三分钟,知晓天下事!G228公路二期新建工程段建成通车串联上海三个区,进一步完善区域交通网络。2023年我国自然灾害受灾情况两部门数据显示,全年各种自然灾害共造成9544万人次不同程度受灾,直接经济损失达3455亿元。

石家庄全员不得出市能坐飞机么?

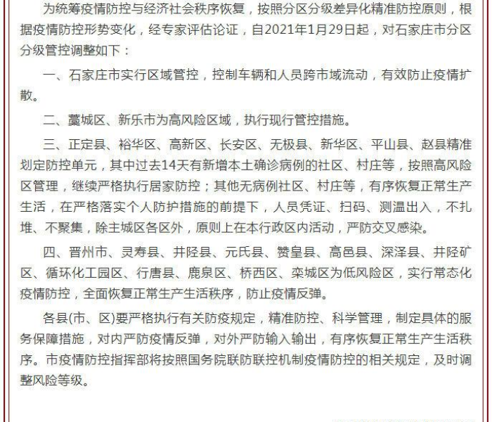
截止至2021年1月,是的;全市所有车辆及人员均不出市。石家庄市正在进行全员核酸检测,全市所有车辆及人员均不出市,高风险地区藁城区人员均不离开本区域,中风险地区人员严格管理,同时减少管控范围内人员流动。医疗和生活物资实行区域内统筹调配,加大市场监测预警和调控力度,目前,全市医疗物资、生活物资等储备充足,物价稳定。

能坐飞机,能坐飞机,然后不过落地之后要隔离的隔离14天。

旅客出门前要确认一下是否带齐了机票,有效身份证件和相关用品,以免造成不必要的麻烦,有效身份证件,如身份证,按规定可使用的有效护照,军(警)官证,士兵证,文职干部或离退休干部证明,16岁以下未成年人的学生证等。临时身份证的办理手续,想乘飞机,身份证却丢了这部分特殊旅客也能乘机。

本文来自网络,不代表大媒体立场,转载请注明出处:http://wak.zgswz.cn/xnzx/1963.html

作者: admin

擅长以细腻笔触描绘现代人情感困境/以独特视角解读科技人文交叉领域
下一篇
http://wak.zgswz.cn/zb_users/upload/2025/10/20251028170443176164228344781.png

左启华教授,中国儿科神经学的奠基者与时代先驱

发表回复

您的邮箱地址不会被公开。 必填项已用 * 标注

联系我们

联系我们

工作时间:周一至周五,9:00-17:30,节假日休息

关注微信
微信扫一扫关注我们

微信扫一扫关注我们